cancel
Showing results forย 
Search instead forย 
Did you mean:ย 
Data Engineering
Join discussions on data engineering best practices, architectures, and optimization strategies within the Databricks Community. Exchange insights and solutions with fellow data engineers.
cancel
Showing results forย 
Search instead forย 
Did you mean:ย 

Databricks Asset Bundles - High Level Diagrams Flow

Coffee77
Contributor

Hi guys!

Working recently in fully understanding (and helping others...) Databricks Asset Bundles (DAB) and having fun creating some diagrams with DAB flow at high level. First one contains flow with a simple deployment in PROD and second one contains the same but considering a potential previous TEST environment. My question is about whether these diagrams are correct or partially correct and am i missing out something else? ๐Ÿค” I'd like to get feedback to leave as is, improve or fix while keeping them kind of "simple" ๐Ÿ˜‰ Thanks!!

First High Level Diagram:

DAB High Level DiagramDAB High Level Diagram

Second high level diagram, including potential TEST environment:

DAB with Tests High Level DiagramDAB with Tests High Level Diagram

Thanks in advance!


Lifelong Learner Cloud & Data Solution Architect | https://www.youtube.com/@CafeConData
1 ACCEPTED SOLUTION

Accepted Solutions

ManojkMohan
Honored Contributor

@Coffee77 

ManojkMohan_0-1762694622931.png

  1. Bundle Validation / Dry-run Step:
    Add a step before deployment to validate the bundle using commands like databricks bundle validate
  2. Artifact Build Step (if relevant): If your repository includes built artifacts such as Python wheels or JAR files, include an explicit build step
  3. Parameterization : Highlight secure handling and injection of secrets or runtime parameters via environment variables.
  4. Error Handling / Rollback: Add a visual for failure scenarios with logging, notification,

View solution in original post

5 REPLIES 5

ManojkMohan
Honored Contributor

@Coffee77 

ManojkMohan_0-1762694622931.png

  1. Bundle Validation / Dry-run Step:
    Add a step before deployment to validate the bundle using commands like databricks bundle validate
  2. Artifact Build Step (if relevant): If your repository includes built artifacts such as Python wheels or JAR files, include an explicit build step
  3. Parameterization : Highlight secure handling and injection of secrets or runtime parameters via environment variables.
  4. Error Handling / Rollback: Add a visual for failure scenarios with logging, notification,

Interesting, I think your suggestion can be indeed added while still keeping simple enough. I'll incorporate, thanks!


Lifelong Learner Cloud & Data Solution Architect | https://www.youtube.com/@CafeConData

By the way, (I think) I fully understand your  first 3 points. Concerning 4th one, I know how to include tracing, logs, etc BUT how or where could I get guidance or documentation or  best practices for rollback actions. It is not an easy point, right?


Lifelong Learner Cloud & Data Solution Architect | https://www.youtube.com/@CafeConData

ManojkMohan
Honored Contributor

@Coffee77 

Databricks deployment best practices and rollback: https://docs.databricks.com/dev-tools/databricks-cli.html

Backup and restore practices: https://docs.databricks.com/administration-guide/account-settings/workspace-backups.html

Schedule regular exports to safe locations and test restores docs.databricks.com best practices

Coffee77
Contributor

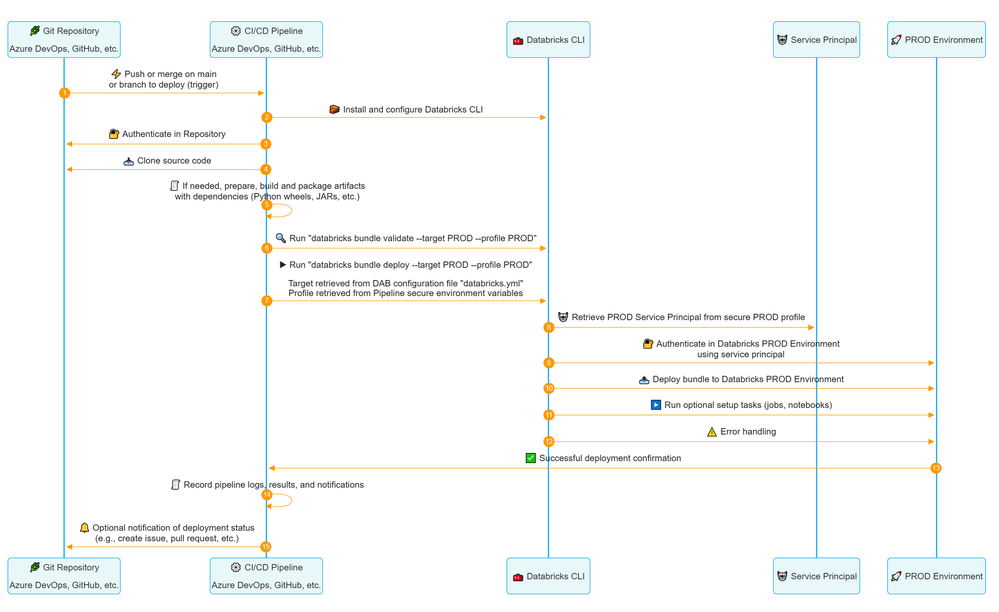
Updated first high-level diagram. Now, it looks like this way:

DAB High Level Diagram v1.1DAB High Level Diagram v1.1

 
 

Lifelong Learner Cloud & Data Solution Architect | https://www.youtube.com/@CafeConData

Join Us as a Local Community Builder!

Passionate about hosting events and connecting people? Help us grow a vibrant local communityโ€”sign up today to get started!

Sign Up Now