Hi everyone,
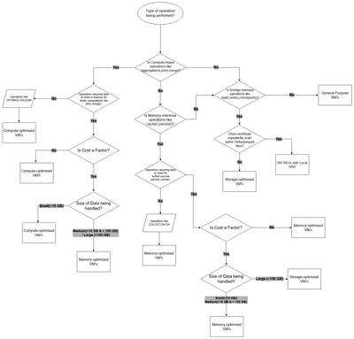
I’ve been working on an updated VM selection decision tree for Azure Databricks, designed to help teams quickly identify the most suitable worker types based on workload behavior. I’m sharing the latest version (In this updated version I’ve also incorporated several recommendations from the community)below and would really appreciate feedback from the community!

For anyone interested in the background, my original thought process is shared here:
🔗 https://community.databricks.com/t5/data-engineering/looking-for-suggestions-designed-a-decision-tre...
I’m looking forward to any further suggestions or improvements you might have—thanks in advance!